
软件介绍
- 自媒体人专用多功能工具箱
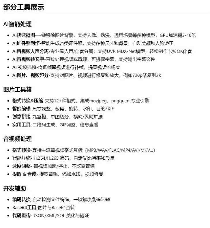
- 一个功能强大的全能桌面应用程序,集成了音视频处理、图片编辑、文本操作和编码工具,内置AI功能。旨在简化您的工作流程,提升生产效率。
- 其他功能自行测试
- 三个版本都没有模型,低配电脑用体积最小的版本即可。模型按需求下载。

会员全站资源免费获取,点击查看会员权益
普通用户可在下方单独购买课程!
隐藏内容
此处内容需要权限查看
声明:本站所有文章,如无特殊说明或标注,均为本站原创发布。任何个人或组织,在未征得本站同意时,禁止复制、盗用、采集、发布本站内容到任何网站、书籍等各类媒体平台。如若本站内容侵犯了原著者的合法权益,可联系我们进行处理。



